Toggle navigation
7*24小时服务:{{Public.Tel}} / {{Public.Phone}}
免费试用
首页
产品与方案
数字经济实验室
金融科技实验室
数智财政实验室
智慧物流实验室
数智工商实验室
公共管理/行政管理数字实验室
数字营销实验室
文化产业及数字旅游实验室
会议研讨
大赛
合作邀约
资料下载
我们
公司介绍
联系我们
账号 / 演示
试用账号申请
预约上门演示
付费用户授权
定价查询
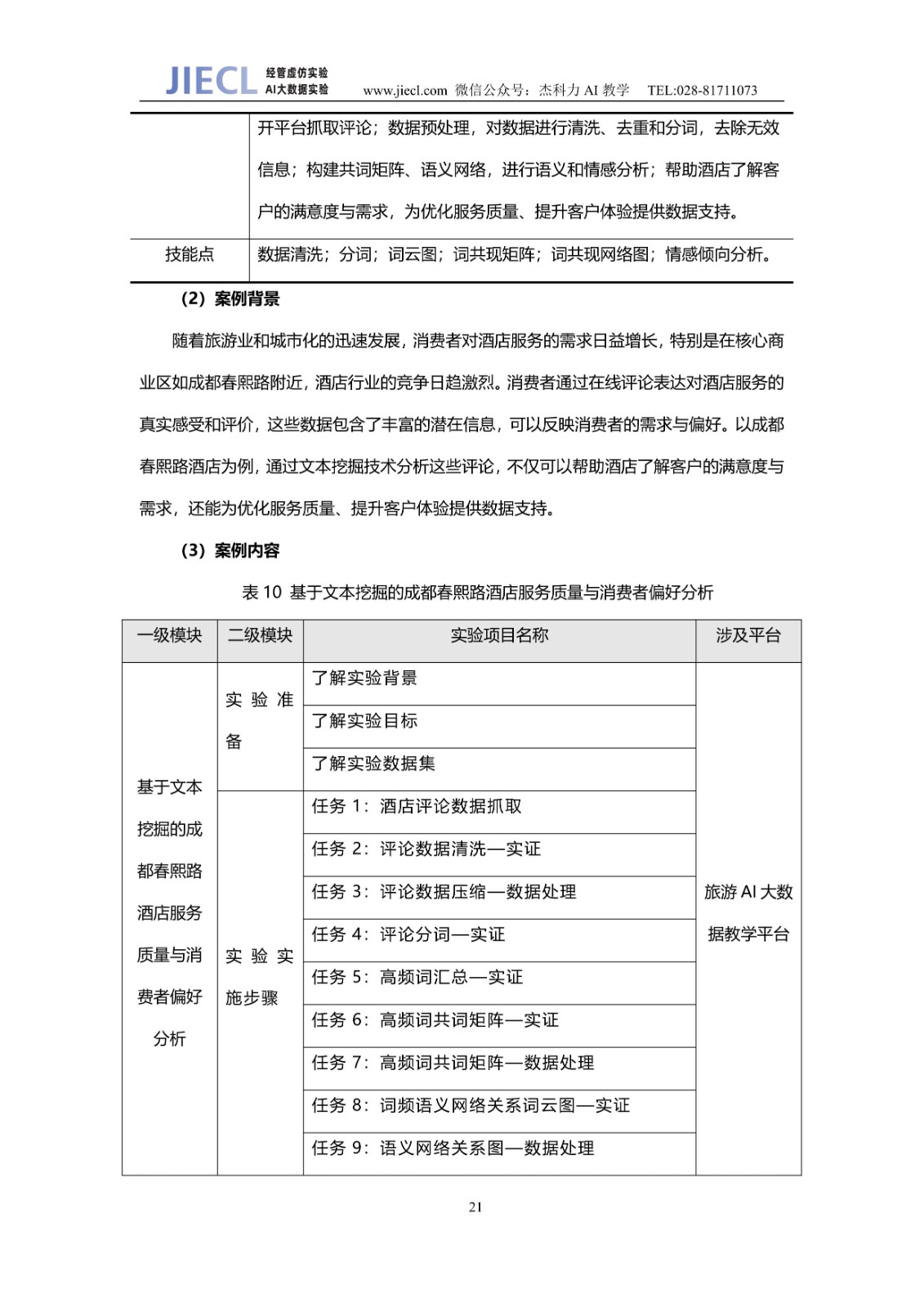
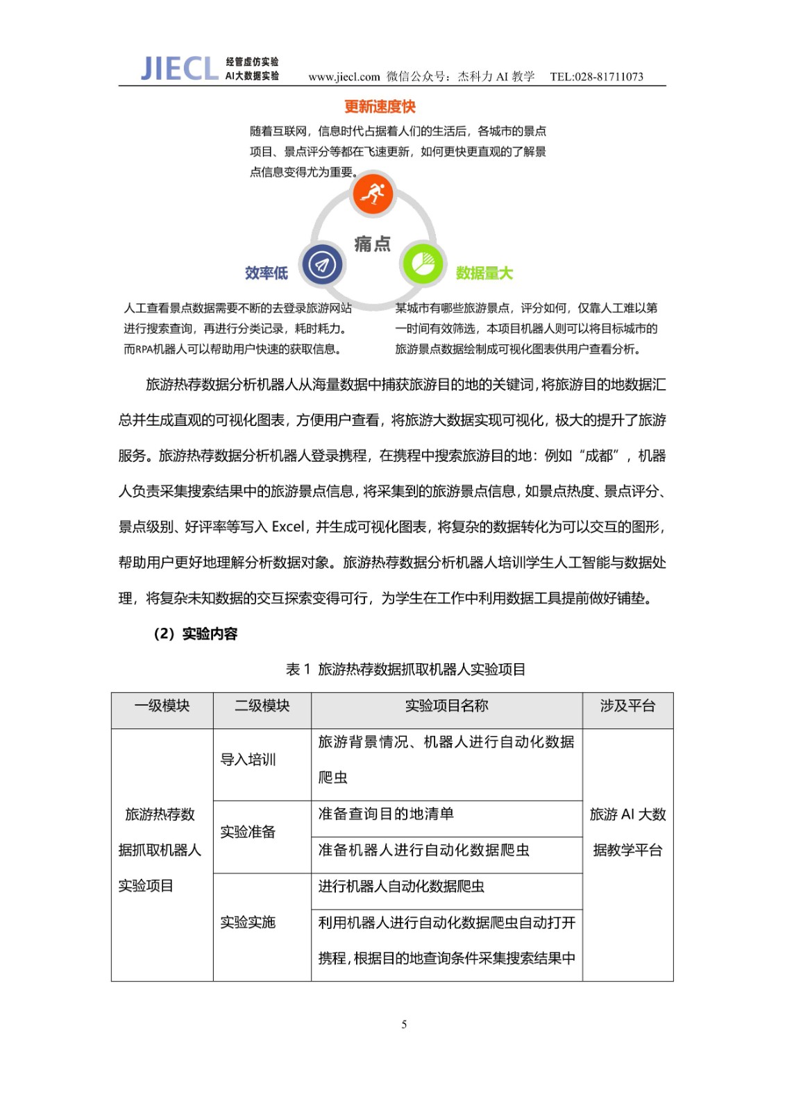
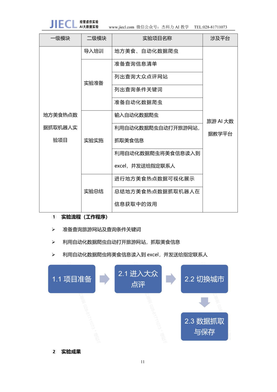
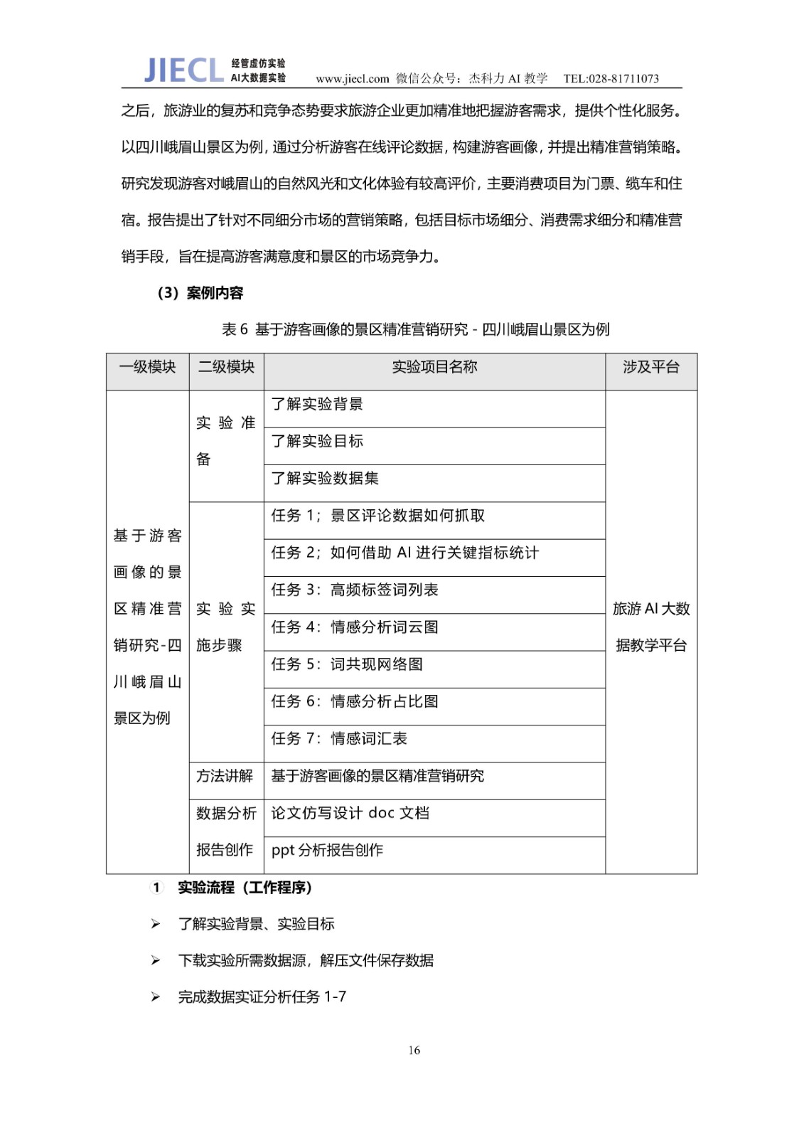
文化产业及数字旅游实验室硬件+软件建设方案
文化产业及数字旅游实验室
建设方案
内容概要
01
旅游AI大数据教学平台
02
文化项目管理模拟沙盘实验
03
实验室建设环境布局及硬件设备
方案内容
首页
/
产品与方案
/
文化产业及数字旅游实验室
返回